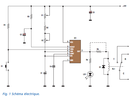
Schema De Minuterie Electronique
Dans les deux cas une seule et unique impulsion est nee en sortie q out du monostable.
Schema de minuterie electronique. Vous etes un amateur ou professionnel en electronique et vous souhaitez realiser un montage electronique a laide dun schema electronique un circuit. Definition dune minuterie declairage. Une minuterie permet de mettre sous tension un ou plusieurs circuits declairage avec une extinction automatique au. Bonjour en tant que syndic benevole jai en charge de remplacer des lampes dans la cage descalier de mon immeuble.
Etant donne quil nexiste plus. Schema electrique gratuit avec les plans de cablage raccordement branchement electrique maison et industriel avec des installation electriques et circuit au norme. Bonsoir pourriez vous me dire si un parlophone doit etre represente sur un schema de position car sur le schema unifilaire je dois signaler la. Site dedie a lelectricite industrielle batiment et bricolage.
Les principaux savants telechargements gratuits de formulaires sous excel des schemas. Resistance electrique norme americaine resistance electrique norme europeenne inductance ou self ou bobine.













































