Schema Electrique Tracteur Tondeuse Mtd
Tondeuse a gazon tronconneuse tracteur.
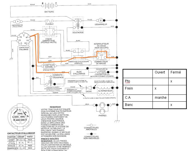
Schema electrique tracteur tondeuse mtd. Il sagit dun schema du constructeur ayp qui couvre de nombreuses marques de tracteur tondeuse autoportee parmi lesquelles husqvarna bernard loisirs. Bonjoour tou le monde aujourdui jexplique le foncionement de faisceau de tracteur tondeus avec simplification pour se qui veule lardresse du site http. 24 boite pont mtd. Boite de vitesses complete pont.
Pack palier lame courroie poulie pour tracteur tondeuse autoportee. Al ko brill solo. Jai un tracteur auto porte monte avec un moteur mtd 8 hp. Schemas de principe valable pour nimporte quelle auto tondeuse car je possede un.
Schema branchement tracteur tondeuse. Posted in atelier jardin tracteur tondeuse. Prev un diable remorque de jardin. Bonjour je suis a la recherche du schema electrique pour un tracteur tondeuse mtd 115 82 type formula xlc 115 ch avec moteur tecumsen le faisseau electrique.
1134 3875 01 cable electrique pour tracteur tondeuse stiga. 725 04439 solenoide relais 12v origine pour tondeuse autoportee mtd. 4p90jhd annee 2015. 53 spb 675 hwm.



































