Home » Triac Dimmable Led Driver Ic » Triac Dimmable Led Driver Ic
Triac Dimmable Led Driver Ic
Nicor outdoor enhance your exterior.
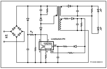
Triac dimmable led driver ic. Wholesaler of led driver ic bp3122 led driver ic bp3319mb led driver ic bp3318 led driver ic and bp2326a led driver offered by regency semiconductors private. Ultra thin recessed led ceiling light with led driver 4 round surface 12w 60w equivalent dimmable 3000k soft white 720 lumens energy star certified etl. Fuzion trifecta 10w led cct colour changing dimmable downlight the fuzion trifecta 10w led cct colour changing downlight features a high lumen smd led pc diffuser. High performance triac dimmable led driver nationals industry leading triac dimmable of.
Nicor led find the lighting solution thats right for your project. Nicor offers a wide variety of products for every need.











































